3d art and animation
About
Films
A, B
C, D
E, F, G
H, I, J, K
L, M
N, O, P
Q, R
S
T, U, V, W, X, Y, Z
TUTORIALS, MAGAZINES, LINKS and RESOURCE
A – Aa to Ap
A – Aq to Az
B
C
D
E
F
G, H, I, J, K, L
M
N, O, P, Q
R, S
T, U
V, W, X, Y, Z
GENERAL RESOURCES
Experience
Education, Associations & Interests
community
2025
2024
2023
2022
2021
2020
2019
2018
2017
2016
2015
2014
2013
Design: Visual Thinking – Integrated Project
visual arts
big dig
clips
contact
020
streaks
points
collide turned off
particles not emitting from the same point
wire frame
toons with previous emitters combined
vertical s shape ep curve – points
verticals shape ep curve streaks
different direction
circle ep curve from cylinder
goaled to geometry
changing the shape of the geo changes where the beams go
animating the geometry and the beams follow have also created the circular motion
toon shapes
increasing tail size
increasing the rate (particles/sec)
toon shape to emit the circular particles
surface emitter from cylinder using texture to control the emissions
omni emitter
directional emitter
surface emitter
sphere, emitting particles from vertex
cube, animating along the curve
beams still crossing the geometry
rate keyed at 0 to stop particles, was looking at making collide with some geometry
particles staying too long
goal weight under goal weights and objects set to 0.5
goal weight under goal weights and objects set to 1
assigned particle attributes and expressions
particles not emitting on the whole surface
Need Parent UV attributed enabled and particles emitting on surface
grouping all the geometry and instanced this group to the particle
with the plane geometry ungrouped and the propellor grouped
child’s pivot point at its own centre
pivot point of child moved to parent’s pivot point
new york city tribute
new york city tribute
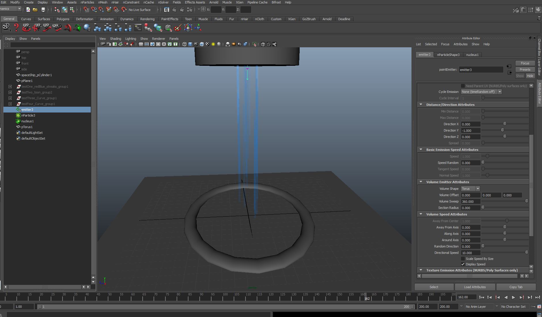
test volume emitter shapes
position of volume emitter
position of volume emitter
test volume emitter shapes
test volume emitter shapes
test volume emitter shapes
test render in Maya Software with initial particles
test render in Maya Mental Ray with initial particles
adjusting attributes, animating the emitter and rate
thick cloud nParticle option with cloud s/w option for particle render type
adjusting attributes
adding the particleCloud shader
building the shading network for opacity and transparency
added the psi and reverse nodes
Leave a comment
Cancel reply
Δ
← Return to entry
Categories
3D and VFX
Assessment
Audio
Autodesk
Business
Colour
Creativity
Digital
Interesting Videos
Lighting
Maths
Post Production
Pre Production
Production
Professional
Rendering
Screen Studies
Shading
software
Texturing
Tutorials and Magazines
Uncategorized
Recent Posts
Software
Photography
Show Reel Studio: Process Diary
Virtual Reality, Augmented Reality, Games and such things
HDR Images
Tags
3D
3d printing
360º
animatics
animation
Audio
augmented reality
business
camera
colour
compositing
copyright
creative process
Creativity
design
drawing
drawing tips
dynamics
editing
film making
films
film studies
games
HDR Images
light
lighting
magazines
making stories
maya
modelling
motion capture
movies
nuke
photography
Professional
programming
Rendering
resources
rigging
Screen Studies
shaders
Shading
show reel
software
storyboards
story process
technical
textures
tutorials
uv layout
vfx
video games
virtual reality
Archives
April 2025
January 2017
February 2016
January 2016
May 2015
March 2015
February 2015
December 2014
November 2014
August 2014
June 2014
April 2014
March 2014
February 2014
September 2013
August 2013
Categories
3D and VFX
Assessment
Audio
Autodesk
Business
Colour
Creativity
Digital
Interesting Videos
Lighting
Maths
Post Production
Pre Production
Production
Professional
Rendering
Screen Studies
Shading
software
Texturing
Tutorials and Magazines
Uncategorized
Recent Posts
Software
Photography
Show Reel Studio: Process Diary
Virtual Reality, Augmented Reality, Games and such things
HDR Images
Tags
3D
3d printing
360º
animatics
animation
Audio
augmented reality
business
camera
colour
compositing
copyright
creative process
Creativity
design
drawing
drawing tips
dynamics
editing
film making
films
film studies
games
HDR Images
light
lighting
magazines
making stories
maya
modelling
motion capture
movies
nuke
photography
Professional
programming
Rendering
resources
rigging
Screen Studies
shaders
Shading
show reel
software
storyboards
story process
technical
textures
tutorials
uv layout
vfx
video games
virtual reality
Archives
April 2025
January 2017
February 2016
January 2016
May 2015
March 2015
February 2015
December 2014
November 2014
August 2014
June 2014
April 2014
March 2014
February 2014
September 2013
August 2013
Privacy & Cookies: This site uses cookies. By continuing to use this website, you agree to their use.
To find out more, including how to control cookies, see here:
Cookie Policy
Comment
Subscribe
Subscribed
3d art and animation
Sign me up
Already have a WordPress.com account?
Log in now.
3d art and animation
Subscribe
Subscribed
Sign up
Log in
Copy shortlink
Report this content
View post in Reader
Manage subscriptions
Collapse this bar
Loading Comments...
Write a Comment...
Email (Required)
Name (Required)
Website